松山市立高浜小学校
    • ホーム
    • 学校紹介
    • グランドデザイン
    • 教育計画
    • 沿革
    • 校歌
    • 図書館支援員募集
    • 行事予定
    • 年間行事予定
    • 学校評価
    • 警報発表時の対応
    • いじめ防止基本方針
    • おそろしいゲーム依存
    • 過年度
    • R3年度  高浜小日記
    • R8 高浜小日記

    メニュー

    • ホーム
    • 学校紹介
      学校紹介
      教育計画 沿革 校歌
    • 行事予定
    • 学校評価
    • 警報発表時の対応
    • いじめ防止基本方針
    • 過年度
      過年度
      R3年度  高浜小日記

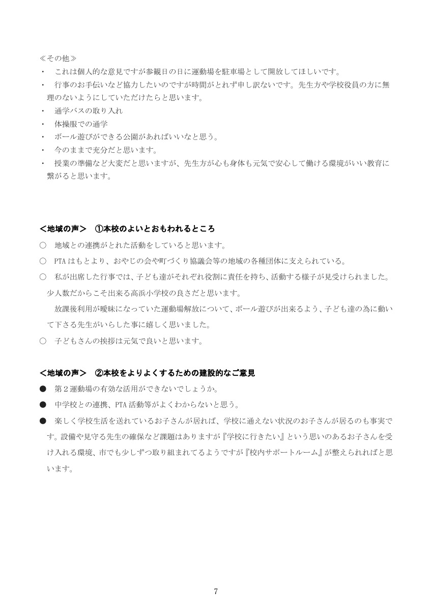
    R7学校評価アンケート結果 報告書
    R7学校評価アンケート結果 報告書※HP掲載用.pdfの1ページ目のサムネイル R7学校評価アンケート結果 報告書※HP掲載用.pdfの2ページ目のサムネイル R7学校評価アンケート結果 報告書※HP掲載用.pdfの3ページ目のサムネイル R7学校評価アンケート結果 報告書※HP掲載用.pdfの4ページ目のサムネイル R7学校評価アンケート結果 報告書※HP掲載用.pdfの5ページ目のサムネイル R7学校評価アンケート結果 報告書※HP掲載用.pdfの6ページ目のサムネイル R7学校評価アンケート結果 報告書※HP掲載用.pdfの7ページ目のサムネイル R7学校評価アンケート結果 報告書※HP掲載用.pdfの8ページ目のサムネイル R7学校評価アンケート結果 報告書※HP掲載用.pdfの9ページ目のサムネイル

    R6学校評価アンケート結果
    R6学校評価アンケート結果(学校HP用).pdfの1ページ目のサムネイル R6学校評価アンケート結果(学校HP用).pdfの2ページ目のサムネイル R6学校評価アンケート結果(学校HP用).pdfの3ページ目のサムネイル R6学校評価アンケート結果(学校HP用).pdfの4ページ目のサムネイル R6学校評価アンケート結果(学校HP用).pdfの5ページ目のサムネイル R6学校評価アンケート結果(学校HP用).pdfの6ページ目のサムネイル